发布时间:2025-02-14 访问次数:
回眸2024
2024,旧月将暮;2025,新岁即启。在全院30位教职员工和933名同学的共同努力下:这一年,我们举旗铸魂,以习近平新时代中国特色社会主义思想为指导,全面贯彻落实党的二十大精神和全国教育大会精神;这一年,我们凝心聚力,围绕学校“深化改革年”目标任务,坚持人才强院,精心立德树人;这一年,我们坚持拔尖登峰,涵育核心优势,探索内涵式发展体系建构新模式。这一年,我们在教书育人上精心耕耘,在科研创新上勇攀高峰,在社会服务上积极作为。
让我们,一起来回顾这一年翻院人的高光与温暖。且听过往风吟,期盼一路繁花。
一、融聚合力,开启学科建设新篇章
学院以“主动服务国家战略”为目标导向,以“培养更多具有家国情怀、全球视野、专业本领的复合型翻译人才”为使命驱动,积极优化学科及专业发展布局,培根筑基,开创专业发展新局面。
1、成功获批翻译专博学位授权点
2024年,在学校党委的坚强领导下,在学科建设办公室指导下,学院紧紧锚定国家重大战略需求,坚持聚焦一流学科建设,不断强化顶层设计,打造学科建设“新高地”,成功获批翻译博士专业学位授权点。
2、顺利完成翻译硕士学位授权点周期性合格评估学校自评工作
专家组通过听取汇报、审阅自评估材料,对我院硕士学位授权点建设工作提出肯定,并就进一步凝练专业学位点建设特色亮点、持续改进计划提出宝贵建议,为我院后续工作的开展指明了方向。

二、使命引领,翻译人才培养开创新局面
学院落实立德树人根本任务,致力于强化专业建设,锚定育人航向,凝聚多方合力,拓宽“学生中心、特色发展”翻译人才培养路径。
1、党建赋能、强化思政,立德树人求实效
学院坚持以党建工作为统领,深入推进党建与事业发展“一融双高”。顺利通过学校“三全育人”综合改革试点学院验收;获批“红岩先锋”变革型组织党员示范区;学院党总支、翻理党支部分别获评学校先进基层党组织;教工支部书记唐昉、2022级研究生王灿被评为优秀共产党员。MTI第四党支部书记邓一帆获学校首届党支部书记基本功大赛二等奖。



三进主题微研讨特色团日活动、“青马工程•红岩团校”大学生骨干培训班、“青春向党 译声释情”主题比赛,党建带团建,铸牢育人思想根基。



2、深耕课程建设,助推内涵发展,课程建设提档升级
学院不断推动课程改革和创新,坚持以课程改革小切口带动解决人才培养模式大问题,实现教育改革创新发展强突破。学院新增重庆市一流线下课程1门,校级课程思政示范课程2门,校级“三进”特色课程2门,院级教改项目3项。






3、强化培训、以赛促教,教师教学能力不断提升
我院教师黄钰洁在第十五届“外教社杯”全国高校外语教学大赛重庆赛区决赛中荣获特等奖,并勇夺全国总决赛翻译专业组比赛一等奖;杨志亭老师领衔的团队(杨志亭、徐汉杰、李圆圆、王彦心、张家红、罗鸿春)在全国首届 MTI 教学案例大赛中,提交的参赛作品“讲好重庆能源故事 助塑中国科技形象——以《提升能源供给含‘绿’量》文本翻译为例”获笔译组三等奖;顾环老师的微课作品《如果国宝会说话-漂洋过海“寻瓷记”》在重庆市本科高校微课大赛中荣获二等奖;李希希老师在重庆市青年教师授课大赛中获二等奖;钟毅老师在重庆市教学创新大赛中获得正高组三等奖;李亮老师的思政案例《以文化育人 传中国家风---太阳成集团tyc33455特色三全育人》在“重庆市‘大思政课’建设文化育人典型案例征集评选活动”中荣获二等奖。






4、开展有组织科研,努力提升科研水平,推动事业高质量发展
学院教职工完成国家社科外译项目结题2项;获批国家社科基金项目一项;获批市教委、学校等各级各类科研立项7项。李金树教授领衔的“中国翻译批评史”团队获批学科办立项团队。




学院教师在《中国翻译》《Babel》《上海翻译》等期刊共发表学术论文11篇。



2004年,学院教师出版译著5部,其中李海峰副教授翻译的《古代北京与西方文明》由世界一流学术出版社劳特利奇(Routledge)出版。

5、打破壁垒、多元融合,交叉专业人才培养显成效
学院顺应新文科发展导向,持续深化翻译复合型人才培养改革,以“翻译+”为特色,构建多层次复合培养体系,为创新人才培养找准突破口。努力培养有家国情怀、“一专多能”、“一精多会”的复合型翻译人才,服务国家战略发展。
持续完善“翻译+金融”交叉融合培养模式。

与重庆海扶医疗科技股份有限公司共建第六期海扶教改实验班,持续推进“复合应用型医学翻译人才校企联合培养”模式。以企业和学校共同打造的课程教学为抓手,深化校企合作,切实提高人才培养质量。

“翻译+计算机技术”特色课程模块本学期也顺利开课。面对人工智能和大数据技术的发展,主动求变,以适应时代要求。


6、打造四大学术平台,厚植人才培养土壤
全年八场“歌乐译(Glory)”、九场“朋辈学堂”、六场“以本为本协同育人”、五场“巴别译谭”四大学术与交流平台,邀请国内外翻译或行业名家,青年学者和校友,贯通本硕博,为学院师生提供多元化的学术和行业指导,昌明新知。

7、知行合一,习以惯之,持续推进养成教育
持续、坚定推进全体本科生“晨读”工作

举办形式多样的读书分享会,书润心,阅美好


8、推进产教融合,强化校企合作协同育人
学院聚焦构建校企合作长效机制,以复合型人才培养为核心,深入推进产教融合、探索多样化的产学研合作模式、强化校企合作协同育人功能。
与北京中外翻译咨询有限公司达成实习基地合作意向。

与传神语联网网络科技股份有限公司、上海一者信息科技有限公司、南京瑞科翻译有限公司、福州译国译民集团有限公司、四川语言桥信息技术有限公司5家单位的实习基地,获全国翻译专业学位研究生教育指导委员会认证通过。

9、以赛促学,学科竞赛彰显学子风采
学院秉承“以赛促学、以赛促教”的理念,深化教学改革体系,为学生搭建展示才华的舞台。2024年,我院学子在各类专业比赛中共计200余人次获得佳绩。
成功举办第十届海峡两年岸口译大赛西南区级赛。

在第五届BETT全国商务英语翻译大赛(总决赛)中,MTI2023级宋男杰同学获研究生组口译一等奖,李昕悦获得研究生组口译三等奖;本科2021级李林晟同学获本科组口译一等奖,本科2021级陈雪雨同学荣获本科笔译组特等奖。我院荣获“最佳组织单位奖”。


我院2021级本科生王奕铄茗在全国第二届“青年说中国”国际话语能力大赛上,荣获特等奖。

第六届“求是杯”国际诗歌创作与翻译大赛省赛中,我院2023级研究生包芳凝获得重庆市赛翻译类一等奖,2023级研究生文兰兰、2022级本科生王亚熙获得重庆市赛创作类三等奖。

2024年第三届CATTI杯全国翻译大赛决赛中,我院2021级本科生陈雪雨获得大学组英语笔译二等奖,2023级研究生刘朦朦、谭煜颖、唐尧玲、幸梓获得大学组英语笔译三等奖,2021级本科生杨证淇获得大学组英语口译二等奖,2023级研究生王德栋获得大学组英语口译三等奖。


2024“外研社·国才杯”“理解当代中国”重庆市大学生多语种国际传播能力大赛校赛中,本科2022级曾俊琦、白星辰、刘瑞、柳湉湉的《数字博物馆之旅:走向未来的过去》;本科2022级刘雪颖、陈怡灵、周语荟、余函悦同学的《青春归巢:云起村兴》分别获三等奖;本科2023级4班左京桥同学的《数字化浪潮推动新时代发展》获优秀奖。本科2023级乔语童同学参与的作品《Sprout发芽》获一等奖。

第三十六届韩素音国际翻译大赛中,2023级研究生孙婷获汉译英二等奖,2023级研究生洪琬莹、文兰兰、2022级本科生柳湉湉分获汉译英优秀奖。

在第二届“TALKIN重庆”外语演讲大赛中,2022级本科生黎予涵获英文高校组二等奖;2023级硕士研究生宋男杰、张嘉、邓一帆分别荣获英文高校组三等奖和优秀奖。


第二届“卓越杯”全球治理与中国方案——青年国际胜任力案例设计大赛中,我院2024级本科生蔡银、贺宇佳、郭鑫三名同学组成的团队在张文鹤老师指导下,获得大赛三等奖。


在2024“外研社·国才杯”“理解当代中国”全国大学生外语能力大赛国赛中,我院本科2021级同学李林晟、研究生2023级同学宋男杰凭借出色表现,荣获大赛银奖。



第三届“云山杯”国际远程口译大赛总决赛中,2023级研究生宋男杰获英语交传组一等奖;2023级研究生邓一帆同学获英语同传组二等奖。![]()

第四届“优译杯”全国技术翻译大赛中,我院多名同学荣获佳绩。黄钰洁老师和张文鹤老师也分别荣获优秀指导教师奖。


10、落实“五育并举”人才培养要求,多维互通助力学生成长
学院紧紧围绕“立德树人”根本任务,着力推进构建“五育并举”的人才培养新体系。同学们在各类文体活动、志愿服务中享受乐趣、锤炼意志、展现光芒。在足球联赛、篮球联赛、排球联赛、校运动会等各类比赛中上获奖80余人次。女篮蝉联学校篮球联赛冠军,女排联队首夺校排球联赛冠军,男足联队勇夺学校足球联赛冠军。








英语剧《江姐》获校2024年外语晚会一等奖、第三届全国大学生英语戏剧节二等奖。


第八届四川外国语大学学业规划大赛上,王轶奎同学荣获大赛二等奖,我院易琼老师获本次大赛优秀指导教师奖。

元旦晚会师生欢聚一堂,辞旧迎新贺新岁。


志愿服务闪光芒。









11、学生科研奋楫争先高质量发展
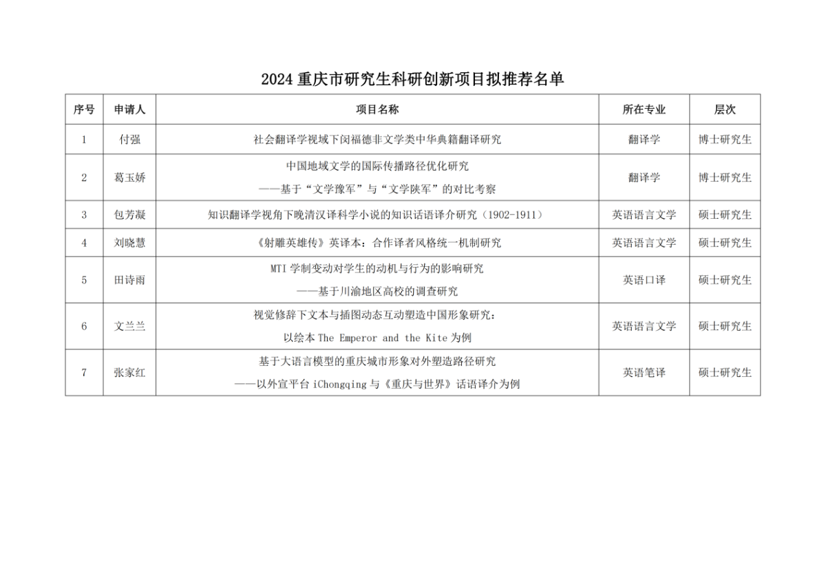
2024年研究生科研创新项目,我院学子有7个项目获推至2024年重庆市研究生科研创新项目;10个项目获得2024年四川外国语大学校级研究生科研创新项目,其中校级重点项目3个,校级一般项目7个;25个项目获得2024年四川外国语大学一流学科和重点学科研究生科研创新项目。



7个团队通过校2024年“学习共同体”项目评审,成功立项。

三、交融共通,多维度开展对外交流合作
1、扩大国际“朋友圈”,搭建人才培养平台
拓展与英国埃塞克斯大学和兰卡斯特大学联合办学项目,与澳大利亚纽卡斯尔大学联合开展本科“3+1+1”和硕士“1+1”项目。

2、坚持“请进来、走出去”相结合,培养具国际视野翻译人才


3、举办高水平学术研讨会,为人才培养和学科建设谋篇布局

旧岁已展千重锦,新年更进百尺杆。
细数来时路,学院教职员工以“厚德、博学、笃行、精译”院训为指引,团结一心,砥砺前行;展望新征程,我们将继续坚持党的全面领导,栉风沐雨、求是创新,谱写学院高质量发展新篇章。
衷心感谢每一位助力学院发展的同行者与支持者!2025,让我们继续携手同心,以与时俱进、革故鼎新的精神风貌共赴新程。让我们“翻”开人生篇章,“译”路精彩相伴。拥抱万里星河,共赴璀璨未来!